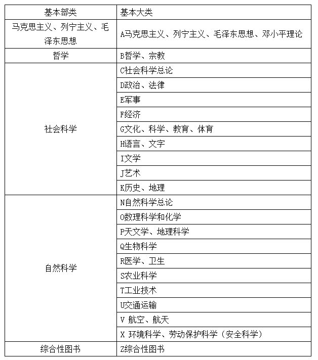
在我国,图书馆的分类方法有很多种,其中影响最大、使用面最广的是《中国图书馆分类法》(简称《中图法》)。它是国家推荐统一使用的一部综合性的大型图书分类法,由于其类目全面,能够反映最新的科研成果,目前我国95%以上的图书馆都采用这种分类法。为使大家能够有效地利用图书馆,下面对《中国法》予以简要介绍。 《中图法》的基本类也称基本序列,是对图书所作的最概括、最基本的区分和排列,是分类表的总纲,在根本上决定其分类体系。《中图法》首先将人类的知识分成“哲学”、¨社会科学”、 “自然科学”三大部类。马克思主义、列宁主义、毛泽东思想、邓小平理论是我们进行社会实践的理论指南,作为一个基本部类列于首位,而将一些内容庞杂、无法按某一学科内容性质进行分类的图书概括为“综合性图书”,也作为一个基本部类置于最后,由此形成五大基本部类:马克思主义、列宁主义、毛泽东思想、邓小平理论;哲学;社会科学;自然科学:综合性图书。基本大类是分类表中第一次划分的类,一切中小类目都是以基本大类发展分化而来的,它集中体现了分类法的思想和观点。 在基本目类中,由于社会科学和自然科学这两个学科内容多、发展快,《中图法》在社会科学部类下展开为九大类,自然科学部类下展开为十大类,进一步形成了一个拥有二十二大类的分类表,每大类用一个汉语拼音字母表示并固定其先后次序。大类下再按照图书的不同属性划分为若干基本类目,然后继续逐级划分为若干小类。一般用一个字母表示一个大类,用字母加数字表示大类下类目的划分,这样层层类分,便形成了一个有条理、有系统、有一定内在联系的逐步展开的类目表。 《中图法》约包含着五万个不同的类目,大家不可能也没有必要都记住,但如果能熟悉本专业的类目,对借阅图书是有益的。现将《中图法》(第五版)与我校专业设置相关的类目介绍如下:
温馨提示:图书分类(一级分类)
